creative_kitchen
Mitglied
- Beiträge
- 8
Unentschlossen bei Grundaufteilung der Küche
Hallo allerseits,
Wir planen derzeit unsere Küche und wären für Input zum Design dankbar.
Aber erst mal von Anfang: Wir haben folgenden Raum für unsere Küche / Esszimmer:
Die Küche ist in einem Neubau, welcher in der 2. Hälfte 2023 fertiggestellt wird. Derzeit steht der Rohbau, wodurch die Raumplanung feststeht. Die Position der Türen innerhalb der Wände könnte noch geändert werden.
Der ursprüngliche Vorschlag hat im Grundriss so ausgesehen:
Was uns an dieser Möglichkeit nicht gefallen hat, ist:
- Wir wollen vom Kochfeld aus in den Raum schauen können, nicht an die Wand
- Wir hätten gerne eine Kochinsel, um die man herumgehen kann
- Die dem Raum zugewandte Seite kommt uns mit 60 cm Tiefe zu klein vor. Da kann leicht was herunterfallen
Als Einschränkung haben wir vom Bauträger erfahren, dass der Abfluss in den 60.5 x 120 cm-Teil zwischen Wohn- und Badezimmer geht, und die Spüle nicht weiter als ursprünglich geplant entfernt werden kann (eine Verlegung an die obere Wand ist also nicht möglich). Grundsätzlich sollte die Spüle aber schon verlegt werden können.
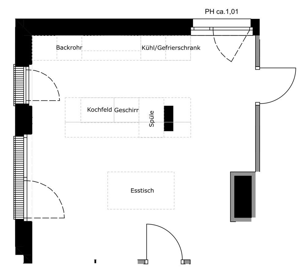
Wir haben uns bereits in Küchenstudios beraten lassen, wo folgende Pläne herausgekommen sind:
Der Dunstabzug ist in das Kochfeld integriert oder liegt daneben und unter 'Backrohr' befinden sich übereinander ein Dampfbackofen sowie ein Backrohr mit Mikrowellenfunktion. Beim Kühl- und Gefrierschrank schwanken wir zwischen einem Kombigerät (mit potenziell zusätzlichem Unter-Kühlschrank für Fermentiertes) und separaten Geräten in voller Höhe.
Was uns an beiden Plänen stört ist die eingeschränkte Arbeitsfläche auf der Insel sowie, dass das Kochfeld leider recht nah am Rand der Insel ist.
Eine alternative Raumaufteilung, die wir uns jetzt noch überlegt haben, sieht so aus:
In der Aufteilung hätten wir auf der Kochinsel mehr Platz und eine schöne Essecke, aber der Kühl/Gefrierschrank sowie der Backofen wären etwas abseits und nicht mehr so ergonomisch platziert. Das Badezimmer wäre auch nur noch durch die Küche erreichbar.
Welchen Ansatz haltet ihr für besser? Wir würden uns über Feedback oder andere Planungsideen freuen.
Checkliste zur Kuechenplanung
Personenkriterien und Ergonomie
Anzahl Personen im Haushalt: 2
Davon Kinder: keine
Körpergrößen aller Hauptbenutzer in cm (wegen Arbeitshoehe): 173, 178
Welche Arbeitshöhe ist angedacht (in cm)?: 92 oder 94
Gebäudekriterien
Art des Gebäudes: Eigentum
Bruestungshöhe des Fensters (in cm): N. a.
Fensterhöhe (in cm): N. a.
Raumhöhe in cm: 265
Heizung: Keine Heizung
Sanitäranschlüsse: N. a.
Einbaugerätekriterien
Ausführung Kühlgerät: Integriert im Hochschrank (60cm)
Einbaukühlgerät Größe: 178cm
Ausführung Tiefkühl (TK)-Gerät: Im Kühlschrank ab 3 Schubladen unten
Dunstabzugshaube: keine
Hochgebauter Backofen : ja
Geplante Heißgeräte: Einbaumikrowelle, Dampfbackofen (DGC) ohne Wasseranschluß
Hochgebauter Geschirrspüler : wenn möglich
Art des Kochfeldes: Induktionskochfeld
Kochfeldbreite (ca. in cm): 80-90
Sitzmöglichkeiten
Sitzmöglichkeit in der Küche / im Küchenbereich: Separater Tisch
Sitzmöglichkeit: Für wieviel Personen?: Für 6 Personen
Sitzmöglichkeit: Tisch - wenn gesonderter Tisch oder offene Küche: Wird nach Bedarf neu gekauft
Gewünschte oder vorhandene Tischgröße: 160 (ausziehbar auf 240) x 90-100 cm
Wofür soll der Sitzplatz in der Küche genutzt werden und wie häufig: N. a.
Stauraum-Planung
Was steht auf der Arbeitsplatte oder soll dort stehen?: Kaffeevollautomat, Messerblock
Welche weiteren Küchenmaschinen müssen in der Küche untergebracht werden: N. a.
Was soll in der Küche außer den Standards untergebracht werden: N. a.
Welchen Stauraum gibt es sonst noch: N. a.
Kochgewohnheiten
Was/wie wird gekocht? (Alltagsküche, Menüs, Snacks usw): Alltagsküche
Wie häufig wird gekocht: (fast) täglich 2x warm
Wird alleine gekocht? Oder auch gemeinsam? Mit und für Gäste?: Sowohl allein als auch zu zweit
Spülen und Müll
Spülenform: 1 Becken ohne Abtropffläche
Welche Mülltrennung soll in der Küche vorgehalten werden: Restmüll
Sonstiges
Steht schon ein Küchenhersteller fest oder wird bevorzugt: Küchenstudio ist INTUO & EWE-Partner
Steht schon ein Gerätehersteller fest oder wird bevorzugt: N. a.
Küchenstil: Grifflose Küche
Was stört an der bisherigen Küche und was soll die neue Küche unbedingt können? Warum?: Viel zu wenig Stauraum. Kochfeld solle in jedem Fall richtung Raum ausgerichtet sein, am besten auf einer Kochinsel.
Preisvorstellung (Budget): N. a.
Angehängte Dateien
Hallo allerseits,
Wir planen derzeit unsere Küche und wären für Input zum Design dankbar.
Aber erst mal von Anfang: Wir haben folgenden Raum für unsere Küche / Esszimmer:
Die Küche ist in einem Neubau, welcher in der 2. Hälfte 2023 fertiggestellt wird. Derzeit steht der Rohbau, wodurch die Raumplanung feststeht. Die Position der Türen innerhalb der Wände könnte noch geändert werden.
Der ursprüngliche Vorschlag hat im Grundriss so ausgesehen:
Was uns an dieser Möglichkeit nicht gefallen hat, ist:
- Wir wollen vom Kochfeld aus in den Raum schauen können, nicht an die Wand
- Wir hätten gerne eine Kochinsel, um die man herumgehen kann
- Die dem Raum zugewandte Seite kommt uns mit 60 cm Tiefe zu klein vor. Da kann leicht was herunterfallen
Als Einschränkung haben wir vom Bauträger erfahren, dass der Abfluss in den 60.5 x 120 cm-Teil zwischen Wohn- und Badezimmer geht, und die Spüle nicht weiter als ursprünglich geplant entfernt werden kann (eine Verlegung an die obere Wand ist also nicht möglich). Grundsätzlich sollte die Spüle aber schon verlegt werden können.
Wir haben uns bereits in Küchenstudios beraten lassen, wo folgende Pläne herausgekommen sind:
Der Dunstabzug ist in das Kochfeld integriert oder liegt daneben und unter 'Backrohr' befinden sich übereinander ein Dampfbackofen sowie ein Backrohr mit Mikrowellenfunktion. Beim Kühl- und Gefrierschrank schwanken wir zwischen einem Kombigerät (mit potenziell zusätzlichem Unter-Kühlschrank für Fermentiertes) und separaten Geräten in voller Höhe.
Was uns an beiden Plänen stört ist die eingeschränkte Arbeitsfläche auf der Insel sowie, dass das Kochfeld leider recht nah am Rand der Insel ist.
Eine alternative Raumaufteilung, die wir uns jetzt noch überlegt haben, sieht so aus:
In der Aufteilung hätten wir auf der Kochinsel mehr Platz und eine schöne Essecke, aber der Kühl/Gefrierschrank sowie der Backofen wären etwas abseits und nicht mehr so ergonomisch platziert. Das Badezimmer wäre auch nur noch durch die Küche erreichbar.
Welchen Ansatz haltet ihr für besser? Wir würden uns über Feedback oder andere Planungsideen freuen.
Checkliste zur Kuechenplanung
Personenkriterien und Ergonomie
Anzahl Personen im Haushalt: 2
Davon Kinder: keine
Körpergrößen aller Hauptbenutzer in cm (wegen Arbeitshoehe): 173, 178
Welche Arbeitshöhe ist angedacht (in cm)?: 92 oder 94
Gebäudekriterien
Art des Gebäudes: Eigentum
Bruestungshöhe des Fensters (in cm): N. a.
Fensterhöhe (in cm): N. a.
Raumhöhe in cm: 265
Heizung: Keine Heizung
Sanitäranschlüsse: N. a.
Einbaugerätekriterien
Ausführung Kühlgerät: Integriert im Hochschrank (60cm)
Einbaukühlgerät Größe: 178cm
Ausführung Tiefkühl (TK)-Gerät: Im Kühlschrank ab 3 Schubladen unten
Dunstabzugshaube: keine
Hochgebauter Backofen : ja
Geplante Heißgeräte: Einbaumikrowelle, Dampfbackofen (DGC) ohne Wasseranschluß
Hochgebauter Geschirrspüler : wenn möglich
Art des Kochfeldes: Induktionskochfeld
Kochfeldbreite (ca. in cm): 80-90
Sitzmöglichkeiten
Sitzmöglichkeit in der Küche / im Küchenbereich: Separater Tisch
Sitzmöglichkeit: Für wieviel Personen?: Für 6 Personen
Sitzmöglichkeit: Tisch - wenn gesonderter Tisch oder offene Küche: Wird nach Bedarf neu gekauft
Gewünschte oder vorhandene Tischgröße: 160 (ausziehbar auf 240) x 90-100 cm
Wofür soll der Sitzplatz in der Küche genutzt werden und wie häufig: N. a.
Stauraum-Planung
Was steht auf der Arbeitsplatte oder soll dort stehen?: Kaffeevollautomat, Messerblock
Welche weiteren Küchenmaschinen müssen in der Küche untergebracht werden: N. a.
Was soll in der Küche außer den Standards untergebracht werden: N. a.
Welchen Stauraum gibt es sonst noch: N. a.
Kochgewohnheiten
Was/wie wird gekocht? (Alltagsküche, Menüs, Snacks usw): Alltagsküche
Wie häufig wird gekocht: (fast) täglich 2x warm
Wird alleine gekocht? Oder auch gemeinsam? Mit und für Gäste?: Sowohl allein als auch zu zweit
Spülen und Müll
Spülenform: 1 Becken ohne Abtropffläche
Welche Mülltrennung soll in der Küche vorgehalten werden: Restmüll
Sonstiges
Steht schon ein Küchenhersteller fest oder wird bevorzugt: Küchenstudio ist INTUO & EWE-Partner
Steht schon ein Gerätehersteller fest oder wird bevorzugt: N. a.
Küchenstil: Grifflose Küche
Was stört an der bisherigen Küche und was soll die neue Küche unbedingt können? Warum?: Viel zu wenig Stauraum. Kochfeld solle in jedem Fall richtung Raum ausgerichtet sein, am besten auf einer Kochinsel.
Preisvorstellung (Budget): N. a.
Angehängte Dateien

